导读:2017年3月7号,农历二月初十,惊蛰刚过,广州下起了濛濛细雨,整个城市像是笼罩着一层烟雾,阴阴沉沉,毫无生机,但是广州东大肛肠医院的医生护士们却格外忙碌,忙着看诊忙着换...
2017年3月7号,农历二月初十,惊蛰刚过,广州下起了濛濛细雨,整个城市像是笼罩着一层烟雾,阴阴沉沉,毫无生机,但是广州东大肛肠医院的医生护士们却格外忙碌,忙着看诊忙着换药水,与此同时门诊侯医厅来了很多患者,在等待医生看诊。

(被疾病缠身的患者心情忧郁)
这段时间医院的患者特别多,东大肛肠医院关海军院长说:春天是一个比较令人纠结的季节,经过之前冬季的潜伏和积累,人体内积存下来的废物开始蠢蠢欲动,冬天进补、频繁食用的火锅烧烤等油腻辛辣食物,让肠胃内热蓄积,蓄势待发。春季一到,阳气外发,积热涌动,引发便秘,痔疮便会乘暖“发飙”。

(正在摆脱疾病缠绕的患者们)
那么在这个肛肠疾病高发的季节里,我们怎么去预防呢?
【东大肛肠医院专家跟您分享妙招】
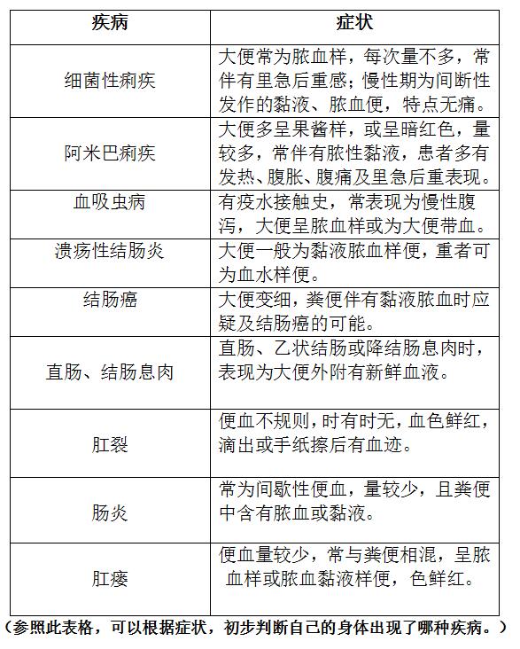
肛肠疾病的主要症状时大便出血、肛周瘙痒、便秘、流脓等,其中大便出血是最常见的症状,往往会被人们忽视,便血可大可少,有可能是肿瘤肠癌的预兆,专家呼吁市民一旦发现便血药及时咨询专家,早诊断早治疗,让疾病输在起跑线上!


【紧记六步赶走肛肠小疾病】
1、纠正不良排便习惯,如大便时不看书、久蹲或过分用力。
2、加强全身和肛门局部的锻炼,增强体质,保持乐观情绪。
3、防止过度劳累,纠正不良姿势。避免久站、久坐、久行。
4、日常注意多吃蔬菜、水果,要避免大量饮酒、吃辣等。
5、每天早上起来先喝一杯白开水,可预防便秘。
6、保持肛门的清洁,每次便后清洗肛门,尤其是腹泻后。
勤换内裤,勤用温水坐浴。

(正在摆脱疾病缠绕的患者们)
东大肛肠医院提醒各位市民,如果您出现了肛肠疾病一定要重视,身体是革命的本钱,无论您的工作多忙,一旦发现被疾病缠身就要立马治疗,多多关注自己的健康,关爱自己的身体,身体好才是真的好!
Tags:
版权说明:本文属于http://www.gzddgcyy.com/,转载请注明出处

从事肛肠专业近20年,善于采用中西医结合治疗内痔、混合痔、肛瘘、肛裂、直...【详细】
从事肛门直肠外科30余年,擅长直肠癌根治原位人工肛门重建术及复杂性痔疮、...【详细】
曾在黑龙江省人民医院从事影像诊疗研究40余年,具有系统的专业基础理论知识...【详细】
毕业于武汉同济医科大学医疗系,一直从事肛肠外科临床工作30余年,具有丰富...【详细】
从事肛肠疾病手术治疗多年,对于肛肠疾病的发病机理、预防与治疗经验丰富。...【详细】
具有丰富的临床经验和较高的诊疗技术,擅长各种麻醉和疼痛治疗。重视对患者...【详细】
对混合痔、肛周脓肿、肛裂、直肠脱垂、直肠前突、结直肠粘膜病变、排便障碍...【详细】
陈院长是退役军人和中共党员,从医近40年,具有坚实的理论基础和丰富的临床...【详细】
毕业于牡丹江医学院,从事外科临床工作四十余年,致力于肛肠疾病微创手术的...【详细】
地址:广州市越秀区德政中路356号(地铁农讲所A出口对面) 健康热线:020-62622222 QQ咨询:543120120
版权所有:广州东大肛肠医院 广州肛肠医院,广州痔疮医院2008-2015 DongDA Hospital GuangZhou.
1、网上预约,优先就诊:
2、提交预约,5-10分钟左右客服将会给您电话回访确认预约详细内容,求留意回访电话020-62622222。
地址:广州市越秀区德政中路356号
(地铁农讲所A出口对面)